Index of /LNF/linux/ubuntu/noble/LNFvmdb/reloc/share/doc/victoria-metrics/guides/vm-architectures

Icon  Name                                                                     Last modified      Size  Description
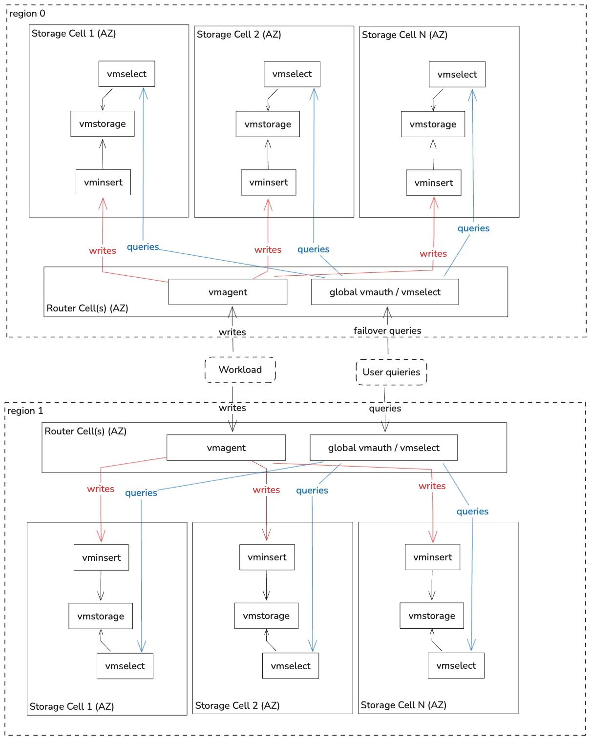
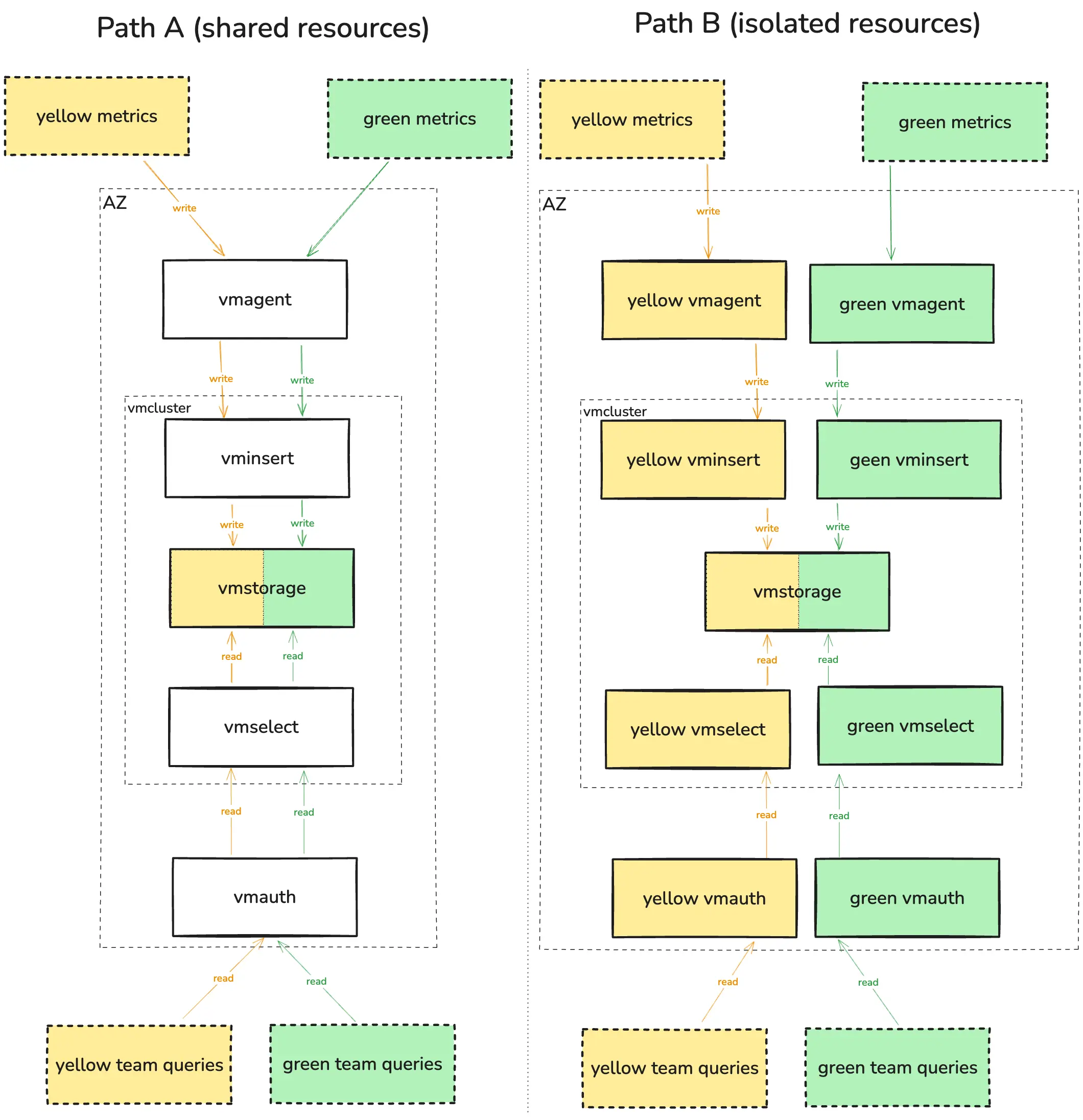
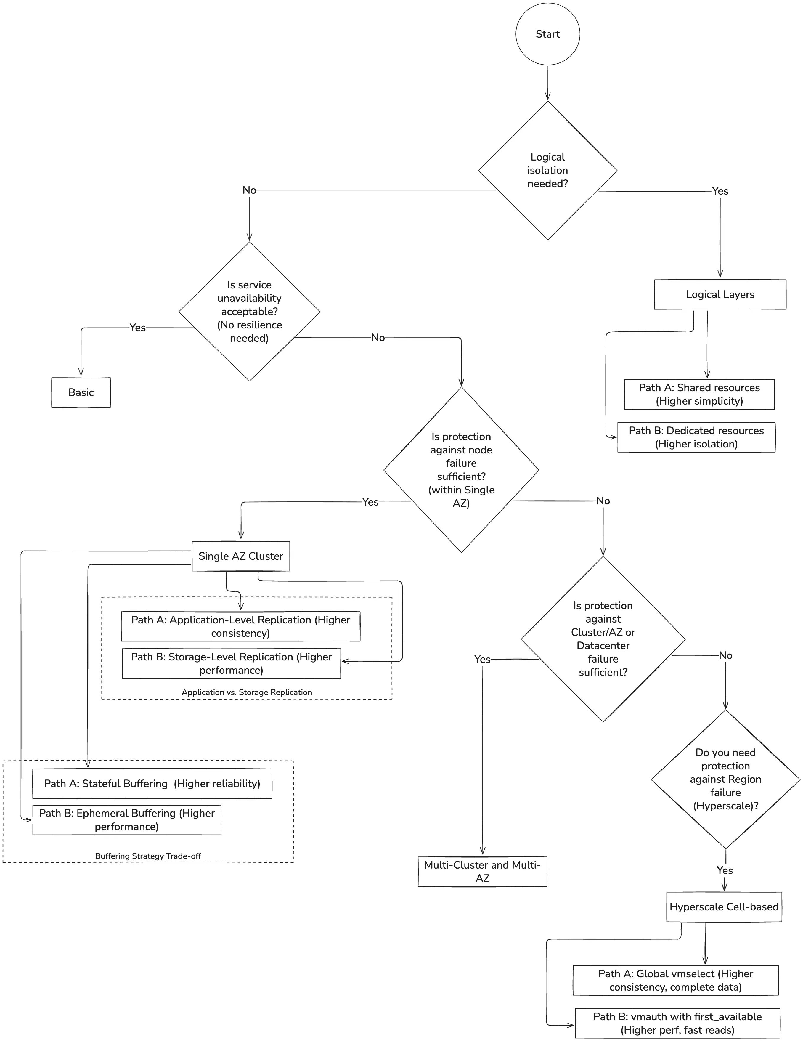
[PARENTDIR] Parent Directory - [TXT] README.md 2026-03-06 18:58 28K [   ] _index.md 2026-03-06 18:58 303 [   ] arch-schemas.excalidraw 2026-03-06 18:58 449K [IMG] basic-architecture.webp 2026-03-06 18:58 18K [IMG] decision-tree.webp 2026-03-06 18:58 151K [IMG] hyperscale-architecture.webp 2026-03-06 18:58 58K [IMG] logical-layers-architecture.webp 2026-03-06 18:58 129K [IMG] multi-az-architecture.webp 2026-03-06 18:58 62K [IMG] single-az-architecture.webp 2026-03-06 18:58 32K
Apache/2.4.39 (Unix) OpenSSL/1.0.2u Server at pkg.cs.ovgu.de Port 80